2.5 ±±ºÞ¬yµ{
Control Process
| Kris±M®×ºÞ²z¬yµ{¤â¥U > 2.5 ±±ºÞ¬yµ{ | ùþ §@ªÌ¡G¿à§Ó§» ³Õ¤h ¥X³B¡GKris±M®×ºÞ²zÅU°Ý ¤é´Á¡G2019/3/6 |
ì²z |
|
±M®×¦b°õ¦æªº¹Lµ{¤¤¸g±`·|¦³¤£¥i¹w´Áªºª¬ªpµo¥Í¡A¦Ó¾ÉP±M®×ªº®Éµ{¸¨«á¡B¸ê·½¤£¨¬©Î¦¨¥»¶W¤äªºª¬ªp¡C¦]¦¹¡A±M®×ºÞ²z¤Hû¥²¶·½T¹ê´x´¤±M®×ªº¶i«×ª¬ªp¡A¥H¤Î¦µo²{¦UºØ¤£¥¿±`ªº²{¶H¡A¶i¦Ó±Ä¨ú¥²nªº§ïµ½©Î¨¾½dªº±¹¬I¡A¨ÓÁB¥¿°¾Â÷pµeªº°ÝÃDª¬ªp¡C ±±ºÞ¬yµ{¥Dn¥Øªº¦b½T«O±M®×ªº¶i«×ª¬ªp¤Î°ÝÃD³Q¦³®Ä¦a°lÂܰO¿ý¡B¤ÀªRµû¦ô¤ÎÀ˰Q³B²z¡C¦P®É¡A·¾³q°T®§¤Î±M®×¤å¥ó³Q¦³®Ä±±ºÞ¡C¥Dn¬¡°Ê¥]§t¡G±±ºÞ¶i«×¡B±±ºÞ°ÝÃD¡B±±ºÞ·¾³q¤Î±±ºÞ¤å¥óµ¥¡C±±ºÞªº¤u§@¥Ñ±M®×¸g²z¡B±M®×¹Î¶¤¦¨û¤Î¤u§@¤p²Õªø¨Ó¤À¤ut³d¡C±M®×ÃÙ§UªÌ¤Î±M®×©eû·|«ht³d«ü¾É¤Î¼f®Öªº¤u§@¡C ¡u±±ºÞ¬yµ{¡vªº¥Dn¥ô°È¦b¦^µª¥H¤Uªº´XÓ«n°ÝÃD¡A¥]§t¡G
|
![]() |
¥Øªº |
¡u±±ºÞ¬yµ{¡vªº¥Dn¥Øªº¡A¥]§t¥H¤U´X¶µ¡G
- ½T«O¦UºØ¨Æ«eªº·Ç³Æ§@·~³Q¥J²Ó³W¹º¡B¶i¦æ¤ÎÀ˰Q¡C
- ½T«O¥²n¸ê·½ªº¨ú±o¤u§@³Q¦³®Ä³W¹º¡B¶i¦æ¤ÎÀ˰Q¡C
- ½T«O±M®×¸g²z¦³®Ä¶i¦æ¤u§@¬d®Ö¤ÎÅ禬ªº¤u§@¡C
- ½T«O¤u§@¤p²Õ²Õªø¦³®Ä¶i¦æ¤u§@ºÊ·þ¤Î¥æ¥Iªº¤u§@¡C
¬yµ{ |
¥H¤U¬°¡u±±ºÞ¬yµ{¡vªº¬yµ{¹Ï¡G
|
¬¡°Ê |
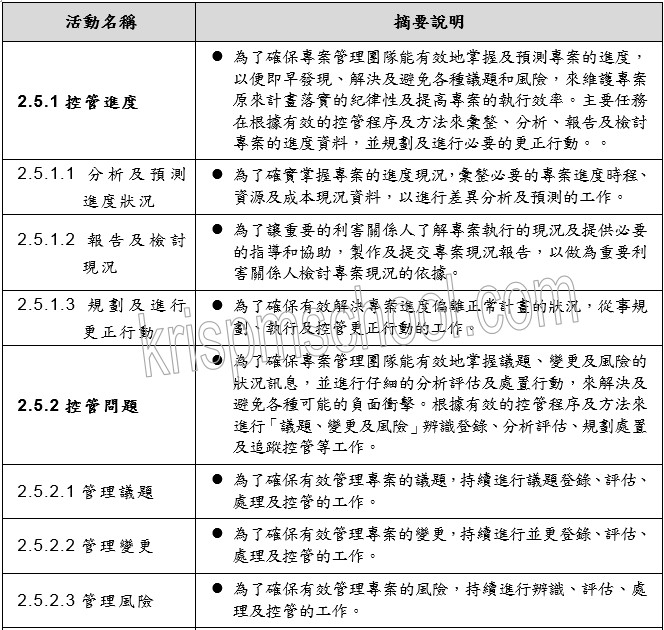
¥H¤U¬°¡u±±ºÞ¬yµ{¡v¦U¶µ¬¡°ÊªººKn»¡©ú¡G
|
¡@
| (³æ¤¸µ²§ô) |









