2.2 °_©l¬yµ{
Initiation Process
| Kris±M®×ºÞ²z¬yµ{¤â¥U > 2.2 °_©l¬yµ{ | ùþ §@ªÌ¡G¿à§Ó§» ³Õ¤h ¥X³B¡GKris±M®×ºÞ²zÅU°Ý ¤é´Á¡G2019/3/6 |
ì²z |
|
°_©l¬yµ{ªº¥Dn¥Øªº¦b½T»{¡u±M®×¦¨¥ßªº¦Xªk©Ê¡B»Ý¨D¥²n©Ê¡B¹Î¶¤ªº³Ó¥ô©Ê¡B¹ê²{¤èªkªº¥i¦æ©Ê¡B½dÃ¥ªº©ú½T©Ê¡BºÞ²z¤èªkªº¾A¤Á©Ê¡B¤Î±M®×ºÞ²z¦¨ûªº¦@ÃÑ©M©Ó¿Õ¡C¡vY¯Ê¥F¤Wzªº½T»{¤u§@¡A±M®×±NµLªk¶¶§Q¦a°_°Ê¡A¦P®É¤]µLªk¶i¤J¤U¤@Ópµeªº¶¥¬q¡C ±M®×ªº°_©l¥Nªí±M®×¥¿¦¡¶i¤J¶}©lªº¶¥¬q¡C¬°¤FnÅý±M®×¯à°÷¶¶§Q¶}©l¡Aº¥ý¥²¶·½T©w±M®×ªº¦¨¥ßªº¥²n©Ê¡B¥¿·í©Ê¤Î¦Xªk©Ê¡C±µµÛ¥²¶·½T©w±M®×ºÞ²z¹Î¶¤¦¨û³Q¥¿¦¡«ü¬£¡A¦P®É¥L̬O¦X¾A¥B¨¬°÷ªº¡A¸gÅç¤Î¯à¤O¬O¥i¯à³Ó¥ôªº¡C ¦A¨Ó¥²¶·½T»{«n±M®×§Q®`Ãö«Y¤Hªº´Á±æ¤Î»Ý¨D¡A¥H½T«O±M®×ªº»Ý¨D¡B²£¥X¤ÎÁZ®Ä¥Ø¼Ð³Q²M·¡¦aÂç²M¡B·¾³q©M¦P·N¡A¦P®É°µ¬°±M®×¾Ö¦³³æ¦ì©M±M®×ºÞ²zªÌ¤§¶¡ªº³Ì²×²£¥X¤ÎÁZ®ÄÅ禬¼Ð·Ç¡C ±µµÛ»Ýn¥J²Ó½T»{±M®×ªº»Ý¨D¤Î¹ê²{¤èªkªº¥i¦æ©Ê¡A¥H½T«O±M®×½dÃ¥©w¸qªº¦X²z©Ê¡CµM«á¦A®Ú¾Ú±M®×ªºÃþ«¬¤Î©Ê½è¨Ó³W¹º¦X¾Aªº±M®×ºÞ²z¬yµ{¤Î¤å¥ó¡A¥H½T«O±M®×ºÞ²zªº®Ä²v¡C³Ì«á¥H±Ò°Ê·|ij¨Ó½T«O±M®×ºÞ²z¹Î¶¤ªº¦@ÃÑ©M©Ó¿Õ¡C ¡u°_©l¬yµ{¡vªº¥Dn¥ô°È¦b¦^µª¥H¤Uªº´XÓ«n°ÝÃD¡A¥]§t¡G
|
![]() |
¥Øªº |
¡u°_©l¬yµ{¡vªº¥Dn¥Øªº¡A¥]§t¥H¤U´X¶µ¡G
- ½T«O±M®×³Q¥¿¦¡®Öã¤Î±ÂÅv¦¨¥ß¡C
- ½T«O±M®×ºÞ²z¹Î¶¤¦¨û³Q¥¿¦¡«ü¬£¦P®É¯à¤O¤Î¸gÅç¯à°÷³Ó¥ô¡C
- ½T«O±M®×«nªº§Q®`Ãö«Y¤Hªº´Á±æ¡B¼vÅT©M·¾³q»Ý¨D³Q¦³®Ä¤ÀªR¡C
- ½T«O±M®×ªº»Ý¨D³Q²M·¡©w¸q¡A¦P®É±M®×ªº¹ê²{¤èªk¹ê»Ú¥i¦æ¡C
- ½T«O±M®×ªº½dÃ¥»¡©ú®Ñ³Q¦³®Ä¦a»s§@¡C
- ½T«O±M®×¾A¦XªººÞ²z¬yµ{¤Î¤å¥ó³Q¦³®Äªº¿ï¾Ü¡A¥H²Å¦X±M®×ªº¯S®í»Ý¨D¡C
- ½T«O±M®×ªº±Ò°Ê·|ij¬O³Q¦³®Ä¦a³W¹º¤Î¶i¦æ¡C
¬yµ{ |
¥H¤U¬°¡u°_©l¬yµ{¡vªº¬yµ{¹Ï¡G
|
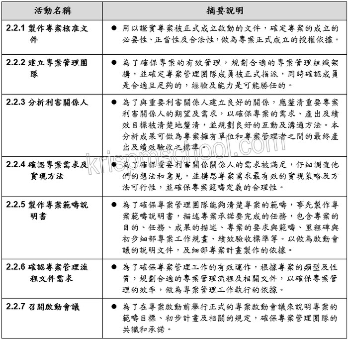
¬¡°Ê |
¥H¤U¬°¡u°_©l¬yµ{¡v¦U¶µ¬¡°ÊªººKn»¡©ú¡G
|
¡@
| (³æ¤¸µ²§ô) |









