| 專案管理人才培訓系列文章 > 5. How-如何有效規劃企業主管的專案管理培訓課程? |
|
|
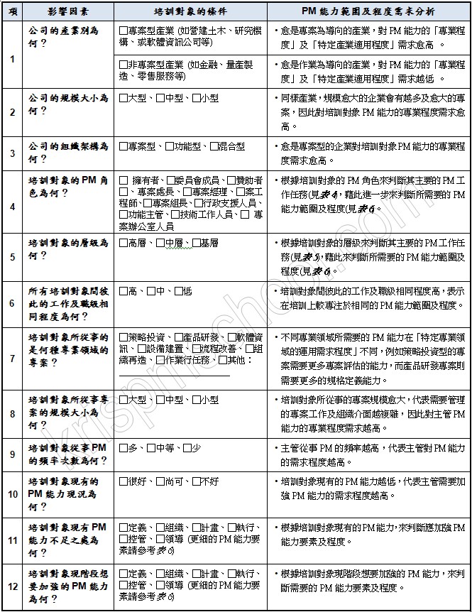
專案管理培訓課程的規劃除了要考慮培訓需求的理由、目的與效益外,還要根據培訓對象的相關條件來考量他們需要的專案管理能力程度,以做為專案管理培訓課程內容架構規劃的依據。根據企業主管 專案管理能力需求的影響因素,表1列出專案管理培訓對象的相關條件。培訓負責人員可使用表12來仔細的檢視所有與培訓對象有關的條件,藉此進一步的來分析培訓對象對 專案管理能力需求的程度,包含「廣度」、「深度」、及「適用度」等,其定義如圖1所示: 舉例來說,若是專案管理受訓的對象是以生產線上的工程師為主,由於他們所從事的專案為一些短期或小型的改善任務。因此他們在 專案管理培訓上,只需要專注在專案管理問題解能力及工作分包管理能力,及一些簡單實用的專案管理知識、技術及工具。亦即他們在專案管理能力需求的廣度、深度、及特定適用度上就不用太高。 相對的,若是專案管理受訓的對象是以從事大型土木專案為主的專案經理,那麼他們在專案管理能力需求的廣度、深度、及特定適用度上就必須高很多。一般而言,那些以專案為導向的產業,如土木營建、產品研發、資訊軟體等,和一般以生產製造或服務為導向的產業來比較,其專案經理在 專案管理能力相對較高。而這也表示他們所需要的專案管理培訓課程在廣度、深度、及特定適用度上都會需要較高。 |
|
|
圖1:專案管理能力需求程度判斷的三大指標
|
|
表1:培訓對象專案管理能力需求程度的判斷方法
|
| 回主目錄 | 上一篇 | 下一篇 | |



















