| 專案管理制度導入系列文章 > 3. Who-誰應該負責PM制度的導入? |
|
|
|
高層主管所面臨的問題及挑戰 在企業組織中,員工們經常被要求來改善他們的工作方法及系統,而最常見的就是和工作及組織改善有關,例如「工作流程」、「績效管理」、「問題解決」、「風險控管」、「品質改善」等。通常,高層主管會在不同的場合向員工表達他對這些工作或組織改善需求的看法,接著他會要求各部門單位主管來進一步要求部屬配合行動。這些行動包含檢討及發掘必要改善的問題,並找出可行的解決方案,然後再呈報高層主管,以做為進一步改善行動方案的決策參考。另一種情況是,高層主管經常在公開的場合中告訴員工,有哪些是應該改進的地方、哪些是他期望的結果,甚至會請外部的管理顧問來提供客觀的分析和診斷,以找出組織的問題,並提供解決方案的建議,據此來說服員工的配合。 |
|
||||||||||
然而,我們發現,高層主管通常不太會花時間來了解員工對問題需求真正的看法、也不太會想辦法來提高員工對問題解決需求的「急迫性」及「重要性」程度,甚至也無法說服一群具有影響力及熱情的資深主管,來共同為其理想的目標背書及奮鬥。其結果是,這些不定期出現的活動訴求(campaigns)經常在出現一段時間後就會無疾而終,也許一陣子之後,還會再被提出來炒熱一下,但通常是只是風聲大雨點小,很少有實際的結果。因此,基層人員對這種週而復始的改善活動,早已練就一身應付的功夫。當高層主管一頭熱時,就跟著搖旗吶喊,反正只要高層主管有任何人事異動或更重要的議題出現,這種熱潮通常會漸漸退去,而大家也可以回到原來的「正常」工作方法。
對部門主管及基層員工而言,這些暫時性的改善專案通常會改變他們現有的工作方法、對資訊的掌控權限、及對人事物的審核權力。雖然,他們知道改善的最終結果對整體組織的效率提升有利,但同時也害怕對個別部門或私人的權益可能有害。而這種害怕喪失權益的不安情緒,會導致抗拒改變的態度,進而造成敷衍應付的行為。若再加上部門的本位主義、不良競爭及利益衝突,人們還可能運用各種政治手段來互相杯葛和對抗。因此,根據「一個和尚有水喝,兩個和尚搶水喝,三個和尚沒水喝」的道理,如果高層主管所要求的改善範圍僅限於個別功能單位的作業,通常較不會有太多跨部門的利害衝突問題,因此也較不會受到受要求部門的反對或抗拒。反之,若是牽涉到跨部門間,互相作用及關聯的改善問題,則人們較可能會因部門或個人的利害考量與責任計較,而採取觀望、應付、或抗拒的態度和行為。
綜合上述的看法,我們可以歸納出高層主管在專案管理制度導入所將面臨的幾個最大的挑戰:
- 缺乏重要利害關係人對問題需求及目標範疇的共識和支持,所造成的觀望、猶豫、不信任、及應付等。
-
部門單位的本位主義、溝通障礙、不當競爭、利益衝突、責任推諉等。
-
員工對變更所帶來的職務更動、重新學習、關係改變所產生的恐懼及抗拒。
-
組織中難以改變的舊有架構、文化、習慣、及政治生態等。
-
高層主管自己缺乏明確的專案願景及價值,同時也沒有足夠的信心、決心及耐心來發揮其應有的領導能力。
因此,假設你是一個高層的主管,當你的組織因為內外環境的需求,必須大幅改善跨組織的操作效率才能提升整體的創新及問題解決能力。於是經過審慎的分析及評估,你認知到專案管理制度的導入是一個重要的關鍵因素。此時,你該如何做才能確保你的理想能夠實現呢?你該如何有效的發揮應有影響力來解決這些可能面對的問題和挑戰呢?
高層主管的影響力及重要性
大多對組織變革失敗原因的研究結果,經常把「缺乏高層主管足夠的承諾和支持」列為第一關鍵的因素,然而,到底我們需要高層主管想什麼、說什麼、及做什麼,如此才能顯示其足夠的承諾和支持呢?試想,如果你是一個部門的主管或基層的員工,當你一方面要面對正常工作的績效壓力,另一方面還被要求來協助組織進行專案管理制度導入的工作。此時,想想以下的問題,也許可以找到一些答案,例如:
- 當你感到疑惑和猶豫時,你最期望誰來給你正確的方向指引呢?
-
當你感到挫折和失望時,你最期望誰來給你打氣和鼓勵呢?
-
當你遇到部門的溝通障礙時,你認為誰最有辦法來幫忙協調呢?
-
當你遇到同僚的抗拒時,你認為誰最有辦法來說服他們呢?
-
當大家都沒有興趣和信心時,你認為誰最有辦法來啟發他們呢?
-
當專案團隊要人沒人與要錢沒錢時,你認為誰最有權限來提供呢?
-
當大家對改變可能帶來的不確定性感到害怕時,你認為誰最能夠予以安撫呢?
無庸置疑的,在遭遇上述狀況時,高層主管才是真正能夠協助解決問題的靈魂人物,這是因為高層主管是組織的領導中心,具有啟發、感召、鼓舞、宣導、說服、協調、溝通、安撫員工的魔術棒(magic wand),所以當高層主管能夠發揮其重要的影響力時,員工當然能夠能具應有的信心、熱情、和行動力來克服任何困難,以達成交辦的使命。這些影響力包含:
- 用來「提供資源」、「授權人事」、及「獎勵績效」支的法定「職權力」。
-
用以「消除部門障礙」、「減少員工抗拒」、「增加共識」、及「改變舊有思維」的「關係力」及「說服力」。
-
用以「吸引注意」、「增強興趣」、「激發渴望」、及「鼓勵行動」的「參考力」及「感召力」。
如果高層主管能夠充分的發揮其應有的影響力,必定能夠激發員工的正向態度及熱情,並願意無怨無悔的付出心力來克服所有可能的困難,以達成交辦任務的目標呢。反之,若高層主管無法發揮其應有的影響力,必定會來讓員工感到懷疑、害怕、無奈、挫折與失望,進而採取消極應付、公開抗拒或逃避責任的行為。當然上述的道理事非常淺顯的,相信大多的高層主管都能明白,但最怕的是高層主管不瞭解自己應扮演的角色和責任,因為很多時候高層主管都以為:只要找到對的專案負責人,再給他足夠的資源,那麼事情就大概可以成功了。但事實上在資源的提供僅是高層主管最基本的責任,而在「精神上的鼓勵支持」與「關係上的溝通協調」可能是更重要的責任。有關高層主管的角色及責任我們在下節有更詳細的探討。
高層主管的角色及責任
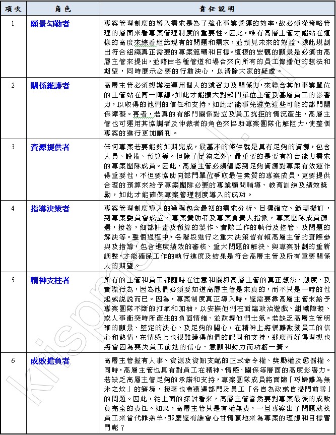
企業高層主管是公司專案管理制度需求及架構藍圖的提倡者,沒有他們的認知、承諾及支持,是不可能導入公司全面化的專案管理制度。這些高層主管包含CEO、策略辦公室或總管理處主管、及各事業處的最高主管,他們同時也是擔任專案擁有者、專案委員會及專案贊助者的主要成員。綜合本章各節所探討的重要觀念,下 表說明這些高層主管必須扮演的角色和擔負的責任:
|
表3.3:高層主管的角色及責任
|
| 回主目錄 | 上一篇 | 下一篇 | |















